KiCad
Build professional PCBs with open tools
Description
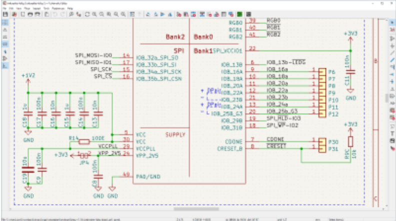
KiCad provides a comprehensive set of open-source tools for professional PCB design. Start with schematic capture using the intuitive editor, then move to the PCB layout module to arrange components and route connections. The software includes a 3D viewer to visualize your board and check for errors before production. You can generate manufacturing files like Gerbers and drill maps, and import external designs for modification. KiCad's plugin architecture and scripting support allow for customization, catering to advanced users. It's a trusted solution for innovators seeking full control over their electronic designs.
Screenshots

Click to view full size
